Checklist:


assessment criteriafulfilled?
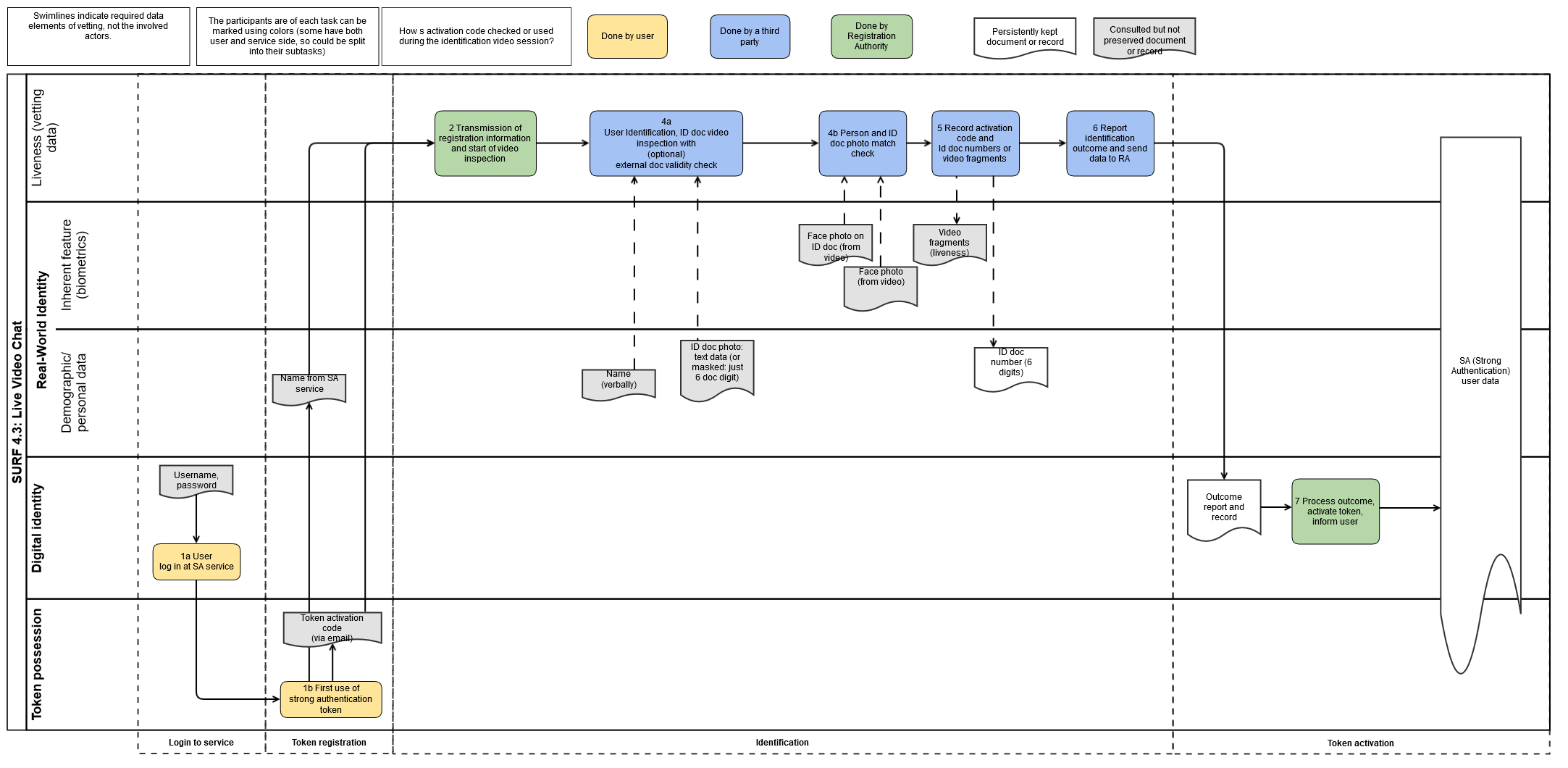
Token is registered independently from first factor(error)

ID document (or similiar) check

(from SA submitted data is checked against ID document )or similiar))

(tick)

Liveness check

(ID document (or similiar) is checked against 'real' person)

(tick)

ID document authenticity check

(ID document (or similiar) is checked against national ID issuing authority)

(error)

Token proof-of-possession check

(e.g. live 2FA authentication took place)

(error)