Checklist:
| Assessment Criteria | Fulfilled? |
|---|---|
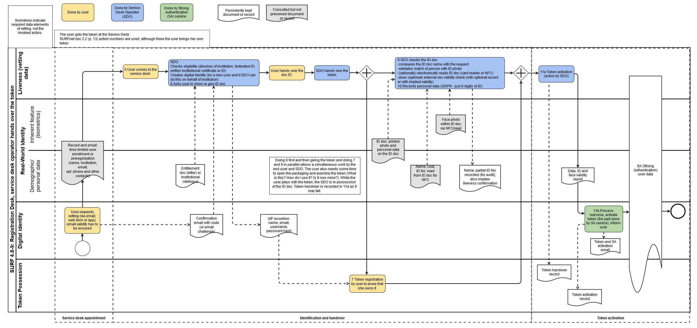
| Token is registered independently from first factor | bound via video (ID doc/selfie check) |
ID document (or similar) check (from SA submitted data is checked against ID document )or similar)) | |
Liveness check (ID document (or similar) is checked against 'real' person) | |
ID document authenticity check (ID document (or similar) is checked against national ID issuing authority) | |
Token proof-of-possession check (e.g. live 2FA authentication took place) | |
![]()