You are viewing an old version of this page. View the current version.

Compare with Current View Page History

« Previous Version 6 Next »

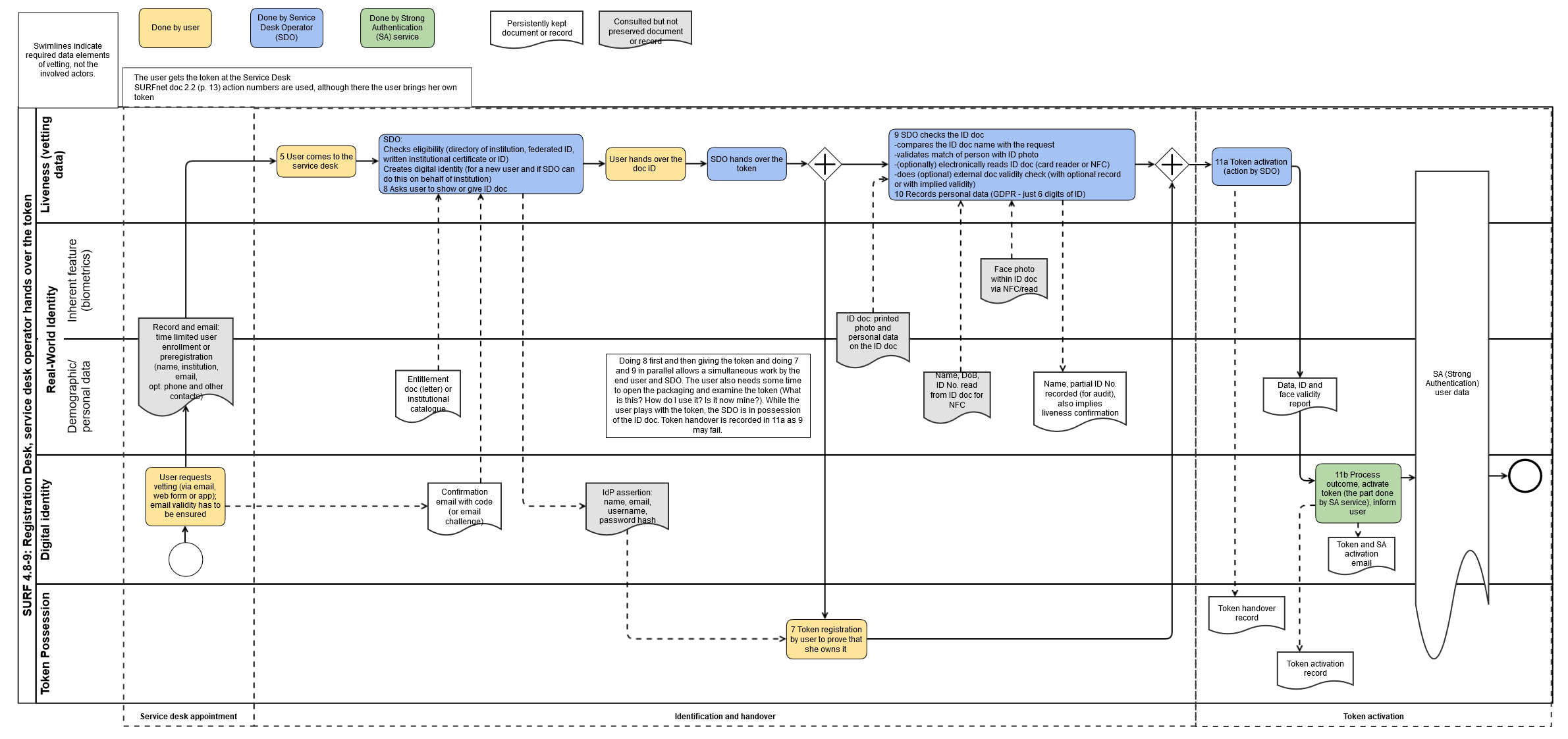
Checklist:


Assessment CriteriaFulfilled?
Token is registered independently from first factor

bound via video (ID doc/selfie check)

(tick)

ID document (or similar) check

(from SA submitted data is checked against ID document )or similar))

(tick)

Liveness check

(ID document (or similar) is checked against 'real' person)

(tick)

ID document authenticity check

(ID document (or similar) is checked against national ID issuing authority)

(tick)

Token proof-of-possession check

(e.g. live 2FA authentication took place)

(tick)


(error)?


RV Registration Desk

  • No labels